ホーム>お知らせ

お知らせ

2025/05/29
お知らせ(役員人事)

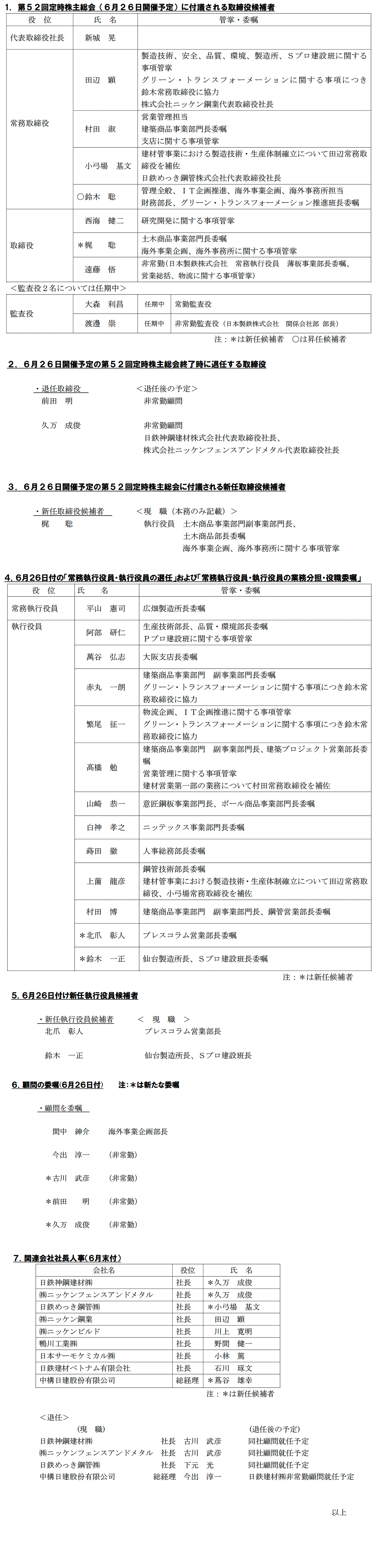
 本日開催の取締役会において、第52回定時株主総会(2025年6月26日開催予定)に付議される「取締役候補者」ならびに同株主総会終了後開催の第545回取締役会にて正式決定される「代表取締役の選任」、「役付取締役の選任」および「取締役の管掌・委嘱事項」 について内定いたしましたのでお知らせいたします。
 また、6月26日付の「常務執行役員・執行役員の選任」および「常務執行役員・執行役員の業務分担・役職委嘱」 についても併せてお知らせいたします。
 なお、「顧問の委嘱」、6月末の関連会社社長人事につきましても併せてお知らせいたします。


【ニュースリリースPDF】 ダウンロードはこちらをクリック